兰州工商学院是经教育部批准转设的省管民办普通本科学校。学校坐落于甘肃省会东大门—兰州市和平开发区,校园环境优美、充满青春与活力,是省级文明校园、甘肃省教育综合改革试点培育学校。我校在2024年校友会排名中荣列“中国工商类民办大学”前三强、同时位列“中国民办大学排行榜(Ⅲ类)”第8位、“中国财经类民办大学”第5位,并且连续五年蝉联甘肃省民办大学***,是6星级中国顶 尖应用型民办大学之一。
学校目前共有在校生15000余名,设有经济学院、法学院、外语学院、土木工程学院、信息工程学院、管理学院、会计学院、艺术学院、马克思主义学院、大学数学教学部、体育教学部、经济管理实验教学示范中心等12个教学单位,共33个本科专业,其中6个省级一流专业建设点,9门省级一流课程。近年来,学校坚持立德树人根本任务,以质量为生命线,坚持“依法治校、规范办学、科学管理、教授治学”,致力于为甘肃乃至西部地区的经济社会发展提供坚实的人才保障和智力支持。学校构建“引聘结合,培优助强”的师资队伍建设理念,汇聚群贤,培育新秀。
为进一步实施学校人才强校战略,提升学校核心竞争力,根据学科专业建设需要,现面向社会招聘一批具有较强社会责任感、专业知识丰富的有志之士。
招聘条件
(一)拥护党的领导,热爱党的教育事业,具有良好的思想品德和政治素质,遵守国家法律法规,无违法犯罪记录;
(二)认同学校办学理念、管理理念、文化及价值观;
(三)硕士研究生及以上学历应往届毕业生;
(四)年龄不超过35周岁,博士研究生或副高级及以上职称且从事专业相关工作的,可适当放宽学历及年龄要求;
(五)具有较强的语言表达能力、沟通能力、团队意识、服务意识,对高等教育教学有一定的认知,且有志于长期从事高等教育事业;
(六)从事高等教育教学工作三年及以上且具有讲师及以上职称证书,或具有中级及以上技能人才证书且在企业、行业等组织机构工作三年及以上,或博士研究生学历人才符合学校学科专业需求的优先考虑;
(七)身心健康,体检合格;
(八)具体学科专业需求见附件;
(九)有下列情形之一者不接受报名:
1.因犯罪受过刑事处罚,或因涉嫌犯罪采取强制措施的;
2.在校或在职期间受过处分且未过处分期的;
3.曾在各级公务员招考和事业单位招聘中被认定有舞弊等违反考试录用纪律行为的;
4.被依法列入失信联合惩戒对象名单的。
薪酬福利待遇
(一)薪酬待遇
试用期薪酬
5500元/月(基本工资+其他)
奖励收入
学校每年为在教学科研、教学管理等工作中做出贡献、有价值体现的个人或团队发放奖励金。奖励金额1000-20000元不等,符合条件的试用期人员同样享受
转正后薪酬
年薪7万元以上。已具备中级及以上职称或技能人才证书的,经审核,符合我校对应职称考核要求的,将聘任为相应职称并依据我校薪酬体系享受对应职称新酬标准,年薪不低于8万元。兼任其他工作的,入职后实行分层分类管理体系,在以上工资基础上将会有其他津贴予以体现
高层次人才引进
博士研究生学位、副高级及以上职称引进人才,按照高层次人才引进对待,具体根据学科专业亟需采用“一人一议”方式确定薪酬待遇
(二)福利待遇
1五险一金:根据国家社会保险制度、住房公积金制度足额缴纳养老保险、医疗保险、工伤保险、大病保险、失业保险、住房公积金。
2专项补贴:学校推行“暖心工程”,依据来校工作时长、职级、职称、工作价值体现度等条件,不定期发放专项补贴,鼓励教师不断实现自我发展。
3工作日免费午餐、兰州市区免费通勤车辆、定期体检、各类节日福利。
(三)成长发展平台
精准培养:学校提供岗前培训平台,帮助新进教师取得高校教师资格证;通过“导师制”精准培养,帮助青年教师提升教学科研能力;业务及管理能力突出者,实行双导师制进行全面培养,同步提升教学科研及管理能力,培养为青年储备干部;
职称晋升:符合职称评价条件标准的,可申报晋升高一级职称;
职级晋升:业务及管理表现***,并具备储备干部潜力的,将予以职级晋升;
培训交流:培训交流:学校每年选派***教师赴广东财经大学、广东金融学院等院校进修学习;选派青年骨干教师参加省内外各类学术研讨会、交流会、培训会;
平台支撑:学校拥有甘肃省高校区域循环经济重点实验室、甘肃省众创空间、甘肃省经济管理实验教学示范中心、甘肃高校大学生礼仪素养提升平台、“一路芳华”名师工作室,为教师开展教学研究、科学研究等工作提供平台;
学历提升:学校政策支持教职工提升自身学历;
工作环境氛围:学校为每位教师配备必要的办公设施设备,提供午休条件,开展教研室、部门、学校团建等丰富多彩的活动。
应聘程序
01报名
报名从本公告发布之日起。应聘人员通过实名注册登录我校招聘平台投递简历(http://jobs.lanzhoutbc.cn/zp.html)。应聘人员请如实填写有关信息和提交有关材料,凡因本人信息填写错误造成的一切后果自行负责;弄虚作假的,一经查实即取消应聘资格,已被录用的,将取消录用资格。
02资格审查
学校人事处对符合要求的简历进行筛选,筛选成功会短信通知进行面试。资格审查贯穿录用全过程,在任何环节发现资格条件不符合的,均可取消其报考资格或者录用资格。
03考核
一面结构化考核:综合素质能力及与岗位的匹配度。
二面试讲考核:专业能力考核(试讲、实验技能、科研能力),由学校人事处组织,相关学院具体实施。
职业发展测评:试讲通过后进行测评。
三面综合结构化考核:综合能力考察。
04体检、政审、公示、审批
1.体检。体检在指定三甲综合医院进行。
2.政审。主要考察拟聘人员的思想政治表现、道德品质、业务能力、工作实绩等情况,师德师风表现实行 “一票否决”,考察不合格者,不予聘用。
3.公示。学校将考核通过、政审合格的拟聘人员名单在学校人事处网页公示,公示时间为3个工作日。
4.审批。学校将为公示无异议的拟聘人员办理审批手续。2025年7月31日前未取得毕业证、学位证及人事档案未能转入学校者不予审批聘用。
注意事项
(一)系统简历填写注意事项:
1.工作日9:00-17:00期间投递简历;
3.学习经历及学生干部经历(班委或学生会/团学组织副部长及以上填写)须从高中开始填写至***后学历学位;
4.工作经历包含实习经历、科研实践等,须包含工作(实习)单位具体部门及岗位;
5.奖惩信息中包含在校及实习、工作过程中所有奖惩信息,例如在校期间所获得的各类奖学金、荣誉称号、实习或工作单位所获得的各类表彰等;
6.科研学术成果包括各级各类论文、竞赛获奖、专利、学术论坛发言等;
7.上传的附件包括:身份证、学历学位证书(含学信网学历查询证明,境外留学人员需提供教育部中国留学服务中心境外学历学位认证书)、职称证、各类等级考试证书、各类获奖证书、成绩单、科研学术成果证明等扫描件。
(二)其他注意事项
1.我校招聘不出版也不指定考试辅导用书,不举办也不委托任何机构或者个人举办考试辅导培训班。同时亦未委托任何机构或个人代为招聘。所有招聘信息以我校官方发布为准,招聘公告的***终解释权归属于兰州工商学院人事处。
2.新进人员按规定实行试用期制度,试用期计入服务期,服务期不得少于三年,在签订合同时明确具体违约责任和相关要求。
(三)特别声明
我校在招聘过程中不向应聘者收取任何费用。如您在应聘期间遭遇以我校名义索取费用、承诺优先录用或保证录取等行为,均属欺诈行为。请广大应聘者提高警惕,妥善保护个人隐私及财产安全,切勿轻信此类信息。如有疑问,请及时通过我校官网公布的联系方式核实确认。
联系方式
联系人:李老师、冯老师
联系电话:0931-5271793
联系地址:甘肃省兰州市和平开发区薇乐大道68号兰州工商学院人事处
邮编:730101
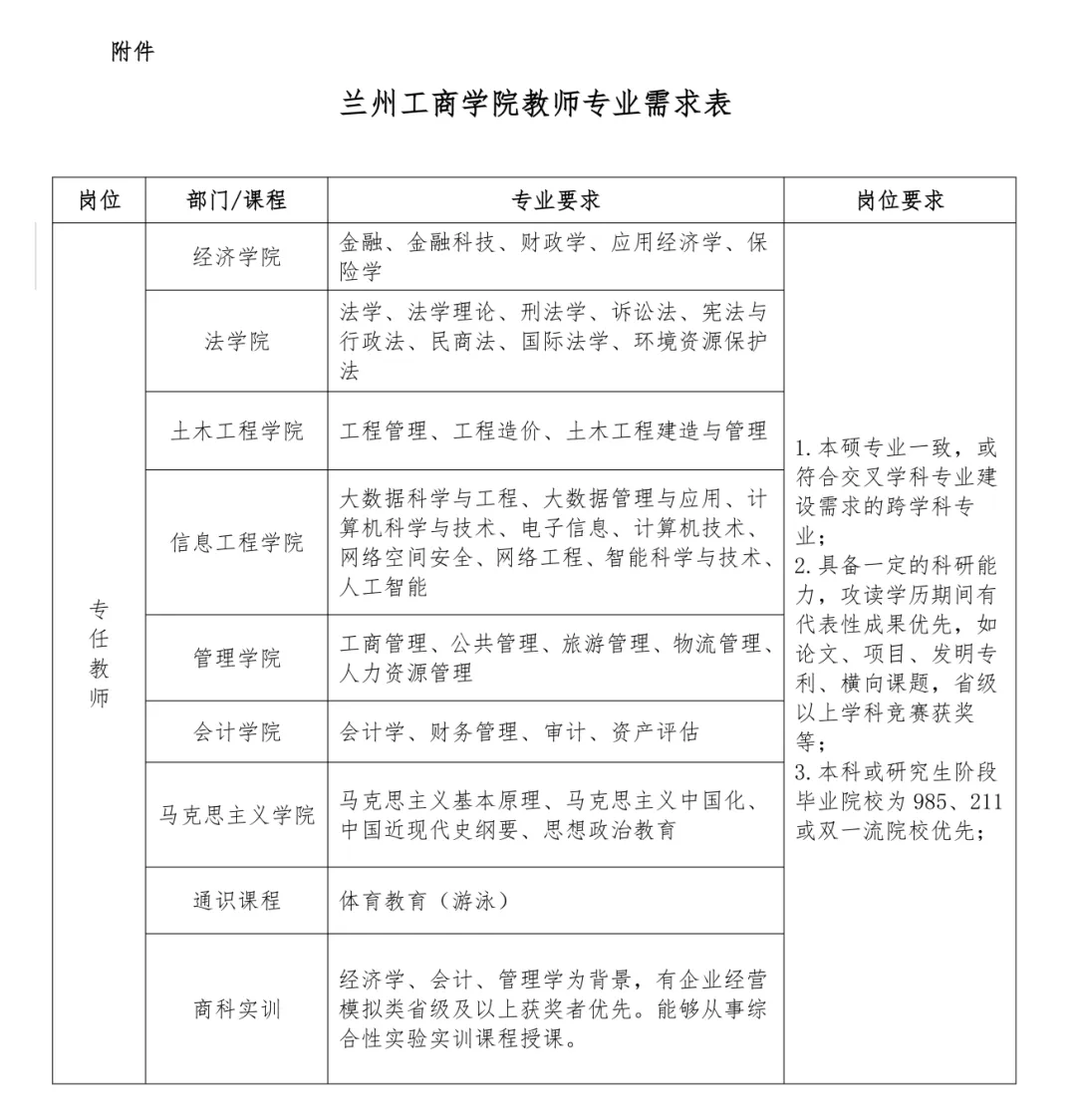
附件:兰州工商学院教师专业需求表

2025-03-20
2025-03-20
2025-03-20
2025-03-20
2025-03-20
